[1. 문제 설명]
https://www.acmicpc.net/problem/11000
[2. 풀이 접근]
탐욕법 문제 중 회의실 배정 문제랑 비슷해 보여서,
먼저 종료되는 강의 순서대로 배치해보려 했는데, 회의실 배정 문제와 결정적인 차이가 있었다.
회의실 배정 문제는 서로 겹치지 않는 회의들만 골라서 최대한 많이 선택하는 것이고,
이 문제는 시간이 겹치더라도 선택 할 수 있기 때문이다.
- 시간이 겹치면 새로운 강의실을 배정한다.
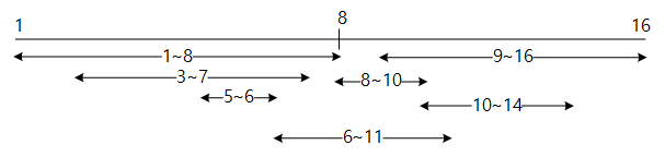
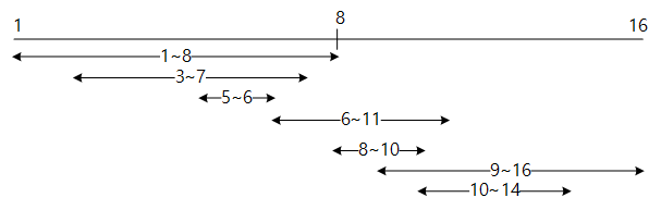
아래와 같은 시간표가 있을 때

먼저 {시작시간, 종료시간} 순서대로 정렬한다.

이번 강의의 시작시간이 이제 가장 먼저 종료되는 강의 뒤에 올 수 있다면,
해당 강의 뒤에 연달아 강의를 배치하면 되고,
없으면, 새로 강의실을 만들면 된다.
[3. 코드]
'알고리즘 > Baekjoon' 카테고리의 다른 글
| 트라이. [14725] (0) | 2023.03.04 |
|---|---|
| 우선순위 큐. [11003] (0) | 2023.03.04 |
| 우선순위 큐. [7662] (0) | 2023.02.27 |
| 우선순위 큐. [1202] (0) | 2023.02.25 |
| 트리-DP. [1949] (0) | 2023.02.24 |